Anzahl Durchsuchen:1 Autor:Site Editor veröffentlichen Zeit: 2020-06-23 Herkunft:Powered
Am 15. Juni erließ das Ministerium für Industrie und Informationstechnologie eine Entscheidung zur Überarbeitung der\"Parallelmanagementmethoden für den durchschnittlichen Kraftstoffverbrauch von Pkw-Unternehmen und neuen Energiefahrzeugpunkten\". Mit dieser Überarbeitung werden die Anforderungen an den Prozentsatz der Neufahrzeuge im Zeitraum 2021-2023 klargestellt, die 14%, 16% bzw. 18% betragen. Das Integralverhältnis wird auf der Grundlage der Gesamtbetrachtung des positiven und negativen Integralgleichgewichts der Branche berechnet, wobei die fünfte Stufe der Kraftstoffverbrauchsstandards erfüllt und die festgelegten Branchenentwicklungsziele erreicht werden. Für inländische Pkw-Hersteller, die ein jährliches Produktionsvolumen von weniger als 2.000 Fahrzeugen haben und eine unabhängige Produktion, Forschung und Entwicklung sowie einen unabhängigen Betrieb aufrechterhalten, werden Import-Pkw-Zulieferunternehmen, die von ausländischen Pkw-Produktionsunternehmen mit einem Importvolumen von weniger als 2.000 Fahrzeugen zugelassen sind, ihre Lockerung lockern Die Anforderung der durchschnittlichen Kraftstoffverbrauchspunkte des Unternehmens.
Beschluss zur Änderung des\"Durchschnittlichen Kraftstoffverbrauchs für parallele Fahrzeugunternehmen und gleichzeitige Managementmaßnahmen für neue Energiefahrzeugpunkte\"
Um den Anforderungen der energiesparenden und neuen Energiefahrzeugindustrie in China gerecht zu werden, haben das Ministerium für Industrie und Informationstechnologie und andere relevante Abteilungen beschlossen, die Maßnahmen\"Paralleler Kraftstoffverbrauch für Unternehmen mit parallelen Fahrzeugen und parallele Managementmaßnahmen für neue Energiefahrzeugpunkte\" wie folgt zu ändern:
1. Artikel 4 Absatz 3 wird wie folgt geändert:\"In diesen Maßnahmen genannte Personenkraftwagen mit herkömmlicher Energie beziehen sich auf Personenkraftwagen, die Benzin, Diesel, Gas oder Alkoholether usw. mit Ausnahme von Personenkraftwagen mit neuer Energie verbrennen können.\" Personenkraftwagen (einschließlich nicht steckbarer Hybrid-Personenkraftwagen). \"
Fügen Sie einen neuen Absatz als Artikel 4 Absatz 4 hinzu:\"Die in diesen Maßnahmen genannten Personenkraftwagen mit niedrigem Kraftstoffverbrauch beziehen sich auf den umfassenden Kraftstoffverbrauch, der den entsprechenden in\" Bewertungsmethoden und Indikatoren für den Kraftstoffverbrauch von Personenkraftwagen\"(GB 27999) nicht überschreitet. Der traditionelle Energie-Personenkraftwagen des Produkts aus dem Zielkraftstoffverbrauch des Fahrzeugmodells und dem durchschnittlichen Kraftstoffverbrauchsbedarf des Unternehmens im Rechnungsjahr (das Berechnungsergebnis wird auf zwei Dezimalstellen gerundet).\"
2. Artikel 12 Absatz 1 wird wie folgt geändert:\"Für inländische Personenkraftwagenhersteller, deren jährliches Produktionsvolumen weniger als 2.000 beträgt und deren Produktion, FuE und Betrieb unabhängig sind, Einfuhren von weniger als 2.000 ausländischen Personenkraftwagen.\" Von Produktionsunternehmen zugelassene importierte Pkw-Zulieferunternehmen lockern die Anforderungen an die durchschnittlichen Kraftstoffverbrauchspunkte ihrer Unternehmen:
(1) Wenn der durchschnittliche Kraftstoffverbrauch des Unternehmens von 2016 bis 2020 gegenüber dem Vorjahr um mehr als 6% gesunken ist, basiert der Konformitätswert auf den Anforderungen des durchschnittlichen Kraftstoffverbrauchs des Unternehmens gemäß\"Bewertungsmethoden und Indikatoren für den Kraftstoffverbrauch von Personenkraftwagen\". Entspannen Sie sich um 60%, wenn es um mehr als 3% und weniger als 6% fällt, wird der Compliance-Wert um 30% gelockert;
(B) Wenn der durchschnittliche Kraftstoffverbrauch des Unternehmens von 2021 bis 2023 gegenüber dem Vorjahr um mehr als 4% gesunken ist, basiert der Konformitätswert auf den Anforderungen für den durchschnittlichen Kraftstoffverbrauch des Unternehmens, die in den\"Bewertungsmethoden und Indikatoren für den Kraftstoffverbrauch von Personenkraftwagen\" festgelegt sind. Entspannen Sie sich oben um 60%, wenn es um mehr als 2% und weniger als 4% fällt, wird der Compliance-Wert um 30% gelockert.
(3) Die Rechnungslegungsvorschriften für 2024 und die Folgejahre werden vom Ministerium für Industrie und Informationstechnologie gesondert bekannt gegeben.\"\"
3. Artikel 16 fügt einen Absatz als zweiten Absatz hinzu:\"Das Produktions- oder Importvolumen von Personenkraftwagen mit niedrigem Energieverbrauch in Personenkraftwagen mit herkömmlicher Energie wird gemäß den folgenden Bestimmungen berechnet:
(1) In den Jahren 2021, 2022 und 2023 wird das Produktions- oder Einfuhrvolumen von Personenkraftwagen mit niedrigem Kraftstoffverbrauch nach dem 0,5-fachen, dem 0,3-fachen bzw. dem 0,2-fachen ihrer Menge berechnet.
(2) Das Berechnungsmultiplikator des Produktions- oder Importvolumens von Personenkraftwagen mit niedrigem Kraftstoffverbrauch im Jahr 2024 und in den Folgejahren wird vom Ministerium für Industrie und Informationstechnologie gesondert bekannt gegeben.
4. Artikel 17 Absatz 2 wird wie folgt geändert: \"Die prozentualen Anforderungen für neue Energiefahrzeuge in den Jahren 2019, 2020, 2021, 2022 und 2023 betragen 10%, 12%, 14% bzw. 16%. 18%. Die prozentualen Anforderungen für neue Energiefahrzeuge im Jahr 2024 und darüber hinaus werden vom Ministerium für Industrie und Informationstechnologie separat bekannt gegeben. \"
5. Artikel 22 Absatz 2 wird wie folgt geändert: \"Positive Punkte für neue Energiefahrzeuge von Personenkraftwagenunternehmen können gemäß diesen Maßnahmen frei gehandelt und gemäß den folgenden Bestimmungen vorgetragen werden, und die Übertragungsdauer darf drei Jahre nicht überschreiten:
(1) Die positiven Punkte neuer Energiefahrzeuge im Jahr 2019 können zu gleichen Teilen für ein Jahr vorgetragen werden.
(2) Die positiven Punkte neuer Energiefahrzeuge im Jahr 2020 betragen jedes Mal, wenn sie übertragen werden, die Übertragungsquote 50%;
(3) Liegt das Verhältnis des tatsächlichen Wertes des durchschnittlichen Kraftstoffverbrauchs der Pkw-Unternehmen (nur unter Berücksichtigung traditioneller Energie-Pkw) zum Standardwert im Jahr 2021 und in den Folgejahren nicht über 123%, so dürfen im Laufe des Jahres positive Punkte für neue Energiefahrzeuge generiert werden Übertragung, jede Übertragung, die Übertragungsrate beträgt 50%. Die positiven Punkte von Neufahrzeugen, die von Pkw-Unternehmen erzeugt werden, die nur Neufahrzeuge produzieren oder importieren, werden mit einer Rate von 50% vorgetragen. \"\"
Fügen Sie einen Absatz als Artikel 22 Absatz 4 hinzu: \"Das Ministerium für Industrie und Informationstechnologie kann beschließen, die Vergütungsfrist zu verlängern und die Übertragungsrate neuer Energiefahrzeuge im Jahr 2020 an die Entwicklung der Automobilindustrie anzupassen.\"
6. Ändern Sie Artikel 23 wie folgt: \"Pkw-Unternehmen mit einer der folgenden Beziehungen sind verbundene Unternehmen im Sinne von Artikel 22 Absatz 1 dieser Maßnahmen:
(1) Inländische Personenkraftwagenproduktionsunternehmen und andere inländische Personenkraftwagenproduktionsunternehmen, deren direkte oder indirekte Beteiligung mehr als 25% beträgt;
(2) Inländische Pkw-Hersteller, die beide Drittaktionäre sind und direkte oder indirekte Anteile von mehr als 25% halten;
(3) Importierte Personenkraftwagenversorgungsunternehmen, die von ausländischen Personenkraftwagenproduktionsunternehmen zugelassen sind, inländische Personenkraftwagenproduktionsunternehmen, die direkt oder indirekt einen Anteil von mehr als 25% an den ausländischen Personenkraftwagenproduktionsunternehmen halten, sowie direkt oder indirekt Das inländische Pkw-Produktionsunternehmen mit einer Gesamtbeteiligung von mehr als 25% am Pkw-Produktionsunternehmen in Übersee. \"\"
VII. Artikel 27 dahingehend ändern, dass \"die negativen Punkte neuer Energiefahrzeuge von Personenkraftwagenunternehmen durch die positiven Punkte neuer Energiefahrzeuge ausgeglichen werden\".
8. Fügen Sie einen neuen Absatz als Artikel 28 Absatz 2 hinzu: \"Das Ministerium für Industrie und Informationstechnologie kann gemäß der Entwicklung der Automobilindustrie entscheiden, dass Pkw-Unternehmen die im Jahr 2021 generierten positiven Punkte für neue Energiefahrzeuge verwenden.\" Energiefahrzeuge werden mit negativen Punkten kompensiert. \"
9. Ändern Sie die \"Allgemeine Verwaltung der Qualitätsüberwachung, -inspektion und -quarantäne\" in \"Allgemeine Verwaltung der Marktüberwachung\" in Artikel 3, Artikel 21, Artikel 31 und Artikel 32.
10. Artikel 32 Absatz 5 wird wie folgt geändert: \"Die allgemeine Verwaltung für Marktaufsicht ist verantwortlich für die Überprüfung der Parameter importierter neuer Energie-Personenkraftwagen und des Kraftstoffverbrauchs importierter Personenkraftwagen, die eine obligatorische Produktzertifizierung erhalten haben.\"
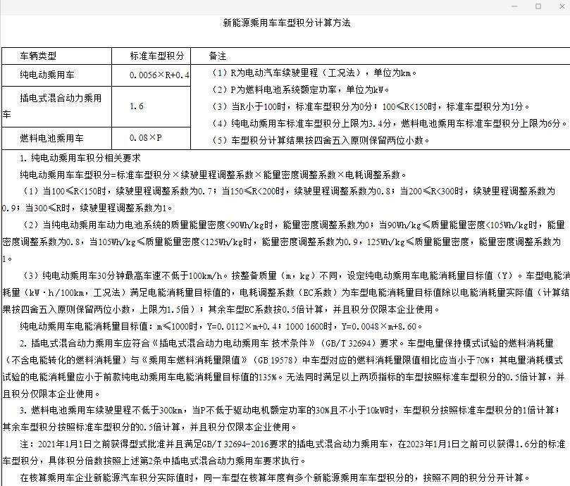
11. Ändern Sie Anhang 2 \"Berechnungsmethode für Pkw-Modellpunkte mit neuer Energie\" in:
Zusätzlich wird der einzelne Text entsprechend geändert.
Diese Entscheidung wird am 1. Januar 2021 wirksam. Die Maßnahmen zur parallelen Steuerung des durchschnittlichen Kraftstoffverbrauchs von Personenkraftwagenunternehmen und neuen Energiefahrzeugstellen (Ministerium für Industrie und Informationstechnologie, Finanzministerium, Handelsministerium, allgemeine Zollverwaltung, allgemeine Verwaltung für Qualitätsüberwachung, Inspektion und Quarantäneverordnung Nr. 44) werden entsprechend überarbeitet und erneut veröffentlicht.
Vor einigen Tagen beantworteten die Leiter der Abteilung für Industriepolitik und -regulierung und der ersten Abteilung der Abteilung für Ausrüstungsindustrie des Ministeriums für Industrie und Informationstechnologie Fragen des Berichterstatters bezüglich der Entscheidung zur Änderung der \"Maßnahmen zur gleichzeitigen Bewirtschaftung des durchschnittlichen Kraftstoffverbrauchs und der Punkte für Fahrzeuge mit neuer Energie\".
F: Wie wurde die \"Punktemethode\" implementiert? Warum sollten diese Überarbeitungsarbeiten durchgeführt werden?
Antworten:Um die Energieeinsparung, Emissionsreduzierung und umweltfreundliche Entwicklung der Automobilindustrie zu fördern, haben das Ministerium für Industrie und Informationstechnologie, das Finanzministerium, das Handelsministerium, die allgemeine Zollverwaltung und die frühere allgemeine Verwaltung für Qualitätsüberwachung, Inspektion und Quarantäne den tatsächlichen Erfordernissen der Entwicklung der chinesischen Automobilindustrie Rechnung getragen und ausländische Managementerfahrung vollständig ausgeliehen Im September 2017 wurden die Maßnahmen zur parallelen Steuerung des durchschnittlichen Kraftstoffverbrauchs von Pkw-Unternehmen und neuen Energiefahrzeugpunkten erlassen (Verordnung Nr. 44 des Ministeriums für Industrie und Informationstechnologie, im Folgenden als \"Punktmethode\" bezeichnet). Die \"Punktemethode\" besteht im Wesentlichen darin, einen marktorientierten Mechanismus einzurichten, der die koordinierte Entwicklung energiesparender und neuer Energiefahrzeuge durch die Einrichtung eines Punkthandelsmechanismus fördert. Nach der Implementierung der \"Punktemethode\" haben wir eine Punktemanagementplattform eingerichtet und zwei Punktetransaktionen organisiert und implementiert. Industrieunternehmen haben im Allgemeinen ihre F & E-Investitionen erhöht und die Einführung von Fahrzeugen beschleunigt. Die Produktleistung und -qualität wurden stetig verbessert und die Vitalität der Marktteilnehmer wurde voll stimuliert. Kommunizieren und handeln Sie offline, fördern Sie den Austausch und die Zusammenarbeit zwischen Unternehmen und verbessern Sie die Effizienz der Ressourcenallokation. Im Jahr 2019 verkauften Chinas neue Energie-Pkw 1,06 Millionen Einheiten und standen damit fünf Jahre in Folge weltweit an erster Stelle. Der tatsächliche Wert des durchschnittlichen Kraftstoffverbrauchs der Branche erreichte 5,5 Liter / 100 Kilometer, ein Rückgang von mehr als 10% gegenüber 2016. Die Implementierung der \"Punktemethode\" hat die technologische Innovation der Industrie sowie die Produktion und Förderung neuer Energiefahrzeuge wirksam gefördert und im Wesentlichen die erwarteten Ziele erreicht.
Gegenwärtig boomt eine neue Runde der globalen wissenschaftlichen und technologischen Revolution und des industriellen Wandels, und die Integration von Automobilen in die Bereiche Energie, Transport, Information und Kommunikation beschleunigt sich. Das interne und externe Umfeld für die Entwicklung der chinesischen Automobilindustrie unterliegt tiefgreifenden Veränderungen. Während der Implementierung der \"Punktemethode\" gibt es auch Probleme wie die dringende Notwendigkeit, die technischen Standards zu aktualisieren, unzureichende Investitionen in energiesparende Technologien zur Energieeinsparung von Fahrzeugen und ein unausgewogenes Angebot und eine unausgewogene Nachfrage auf dem Punkthandelsmarkt. Um sich an die neue Situation der industriellen Entwicklung anzupassen, den Managementmechanismus weiter zu optimieren und die qualitativ hochwertige Entwicklung der energiesparenden und neuen Energie-Automobilindustrie besser zu fördern, haben wir Anfang 2019 die Überarbeitung der \"Punktemethode\" eingeleitet.
F: Wie läuft die Überarbeitung der \"Punktemethode\" ab?
Antworten:Eine besteht darin, eingehende Untersuchungen und Forschungen durchzuführen. Auf der Grundlage einer Zusammenfassung der Erfahrungen mit der Umsetzung der \"Punktemethode\" wurde die Forschungseinrichtung beauftragt, eine spezielle Studie zu den zu überarbeitenden Klauseln durchzuführen und eine Branchenumfrage durchzuführen, um einen überarbeiteten Entwurf zu erstellen. Die zweite besteht darin, Meinungen von allen Parteien einzuholen. Nach vier gemeinsamen Freigabeabteilungen, darunter das Ministerium für Handel und Finanzen, das Handelsministerium, die allgemeine Zollverwaltung und die allgemeine Verwaltung für Marktaufsicht, haben sie zweimal öffentlich öffentliche Meinungen eingeholt, schriftliche Kommentare der Industrie- und Kommunalabteilungen der Provinzen und Gemeinden eingeholt und sie der WTO vorgelegt Eine WTO / TBT-Meldung wurde durchgeführt. Die dritte besteht darin, eine Bewertung der Auswirkungen der neuen Koronarpneumonie-Epidemie auf die Umsetzung der \"Punktemethode\" durchzuführen, die neu hinzugefügten relevanten Bestimmungen zu untersuchen und eine Schnittstelle für mögliche politische Anpassungen zu lassen. Viertens haben das Ministerium für Industrie und Informationstechnologie und die zuständigen Abteilungen nach Rückmeldung aller Parteien den Inhalt der überarbeiteten Version der \"Punktemethode\" verbessert.
Frage: Diese Überarbeitung der \"Punktemethode\" verdeutlicht die Anforderungen an das neue Verhältnis der Punkte für Energiefahrzeuge 2021-2023. Was ist die Hauptgrundlage für die Bestimmung dieser Anforderung?
Antworten:Gemäß den Anforderungen der \"Punktemethode\" werden in dieser Überarbeitung die Anforderungen für den Prozentsatz der Neufahrzeuge im Zeitraum 2021-2023 klargestellt, die 14%, 16% bzw. 18% betragen. Das Integralverhältnis wird auf der Grundlage der Gesamtbetrachtung des positiven und negativen Integralgleichgewichts der Branche berechnet, wobei die fünfte Stufe der Kraftstoffverbrauchsstandards erfüllt und die festgelegten Branchenentwicklungsziele erreicht werden. Entsprechend den Anforderungen dieses Verhältnisses kann grundsätzlich die Verwirklichung der Planungsziele garantiert werden: \"Der durchschnittliche Kraftstoffverbrauch neuer Personenkraftwagen wird bis 2025 4,0 Liter pro 100 Kilometer erreichen, und der Anteil der Produktion und des Verkaufs neuer Energiefahrzeuge wird 20% des gesamten Fahrzeugs erreichen.\" Gleichzeitig wird erwartet, dass der Markt für positive und negative Punkte in den Jahren 2021 bis 2023 das Angebot leicht über der Nachfrage hält, und der Punktpreis spiegelt objektiv den Marktwert wider.
Frage: Was sind die Hauptinhalte der überarbeiteten \"Punktemethode\" zusätzlich zu den Anforderungen für das neue Verhältnis der Punkte für Energiefahrzeuge 2021-2023? Was sind die wichtigsten Überlegungen?
Antworten:Erstens wurden Maßnahmen zur Energieeinsparung traditioneller Personenkraftwagen hinzugefügt. Um Unternehmen bei der Erhöhung ihrer Investitionen in Forschung und Entwicklung im Bereich energiesparender Technologien zu unterstützen, gibt die \"Entscheidung\" Unternehmen, die Modelle mit niedrigem Kraftstoffverbrauch produzieren / liefern, eine bevorzugte Bilanzierung bei der Berechnung neuer Energiefahrzeugpunkte, um den Standardwert zu erreichen, da sie die Standards für niedrigen Kraftstoffverbrauch erfüllen, da die Kraftstoffverbrauchsstandards von Jahr zu Jahr verschärft werden Die tatsächliche Schwierigkeit der technischen Schwierigkeit und die allmähliche Erhöhung der Kosten der Automodelle von 2021 bis 2023 erhöhen allmählich den Abrechnungsabschlag für Modelle mit niedrigem Kraftstoffverbrauch und gehen allmählich vom 0,5-fachen, 0,3-fachen auf 0,2-fachen über. Die zweite besteht darin, die Flexibilitätsmaßnahmen für neue Energiefahrzeugpunkte zu verbessern. Um das Risiko eines unausgewogenen Angebots und einer unausgewogenen Nachfrage nach Punkten zu verringern und den Preis von Punkten zu schützen, hat die \"Entscheidung\" einen Korrelationsmechanismus zwischen dem Energiesparniveau traditioneller Energie-Personenkraftwagen und der positiven Punktübertragung neuer Energiefahrzeuge festgelegt. Wenn der Kraftstoffverbrauch traditioneller Energie-Personenkraftwagen ein bestimmtes Niveau erreicht, Die positiven Punkte seiner neuen Energiefahrzeuge können mit einer Rate von 50% übertragen werden. Die dritte besteht darin, die Identifikationsbedingungen der verbundenen Unternehmen zu bereichern. Ermöglichen Sie die Übertragung von durchschnittlichen Kraftstoffverbrauchspunkten zwischen Joint Ventures derselben ausländischen Muttergesellschaft, inländischen Automobilunternehmen und den zugelassenen Importversorgungsunternehmen, die den ausländischen Produktionsunternehmen entsprechen, an denen sie beteiligt sind. Die vierte besteht darin, mit Alkoholetherkraftstoff betriebene Personenkraftwagen in den Rechnungslegungsumfang aufzunehmen und Modelle mit Energieeinsparungs- und Emissionsminderungsvorteilen mit Abrechnungsrabatten zu versehen.
F: Die epidemische Situation der neuen koronaren Lungenentzündung hat sich nachteilig auf die Entwicklung der Automobilindustrie ausgewirkt. Was sind die Überlegungen für die Überarbeitung der \"Punktemethode\"?
Antworten:Die Automobilindustrie ist eine wichtige Pfeilerindustrie der Volkswirtschaft. Die vor- und nachgelagerten Industrieketten sind lang und umfassen eine breite Palette von Bereichen. Als Reaktion darauf organisierte das Ministerium für Industrie und Informationstechnologie Branchenexperten, um die Folgenabschätzung und Berechnungsanalyse der epidemischen Situation bei der Umsetzung der \"Punktemethode\" durchzuführen, und hörte sich die Meinungen großer Unternehmen zu möglichen Anpassungsmaßnahmen an. Branchenexperten sind der Ansicht, dass die Epidemie teilweise und kurzfristig Auswirkungen auf die Umsetzung der \"Punktemethode\" hat, was sich hauptsächlich in folgenden Punkten niederschlägt: Einhaltung von 2019 Punkten aufgrund des Umsatz- und Gewinnrückgangs einiger von der Epidemie betroffener Unternehmen, Notwendigkeit, Punkte zu erwerben, um die Einhaltung zu erreichen Es wird einen erhöhten Druck geben, die Einhaltung der 2020-Punkte, die Epidemie wird Probleme wie die Verzögerung bei der Entwicklung und Auflistung von Modellen mit niedrigem Kraftstoffverbrauch und neuen Energiefahrzeugmodellen einiger Unternehmen mit sich bringen. Das Verhältnis von Punktangebot und -nachfrage im Jahr 2020 wird verschärft und der Preis für Punkte wird steigen. Die Kapitalkosten für Unternehmen, die Punkte erwerben, um die Einhaltung der Vorschriften zu erreichen, werden steigen. Für die Einhaltung der Punkte 2021 und später werden die Auswirkungen der Epidemie relativ gering sein. Umfassende Überlegungen: Die internationale Epidemiesituation entwickelt sich weiter und breitet sich aus. Chinas bereits und in Kürze eingeführtes stetiges Wachstum der Automobilindustrie, die Verbrauchsförderung und die damit verbundenen Maßnahmen zur Unterstützung der Entwicklung der neuen Energieautomobilindustrie spielen ebenfalls schrittweise eine Rolle. Wir werden die Epidemie bis 2020 weiter verfolgen und bewerten. Die spezifischen Auswirkungen der Implementierung der \"Punktemethode\" im nächsten Jahr und darüber hinaus.
Zu diesem Zweck wurden durch die Änderung Bestimmungen hinzugefügt, die je nach Entwicklung der Automobilindustrie auf den Ausgleichszeitraum ausgedehnt werden können. Das Follow-up basiert auf den Auswirkungen der Epidemiesituation, untersucht und schlägt relevante Anpassungsstrategien auf der Grundlage einer vollständigen Anhörung der Meinungen von Industrieunternehmen gemäß den herausgegebenen und umgesetzten Verfahren vor.
F: Welche erwarteten Auswirkungen hat die überarbeitete \"Punktemethode\" auf den Punktehandelsmarkt?
Antworten:Während der Implementierung der \"Punktemethode\" gibt es Situationen, in denen das Angebot an Punkten die Nachfrage übersteigt und der Preis für Punkte niedrig ist, was nicht ausreicht, um die Entwicklung der neuen Energiefahrzeugindustrie zu steuern. Es gibt viele Gründe: Erstens gibt es 2018 und in den Vorjahren keine neuen Energiefahrzeugpunkte. Anforderungen an die Proportionsbewertung: Alle vom Unternehmen produzierten neuen Energiefahrzeuge generieren positive Punkte, was zu einer positiveren Punkteversorgung führt. Zweitens schreitet die technologische Entwicklung der Branche rasant voran, die Reichweite der Modelle nimmt weiter zu und die Modellwerte sind entsprechend gestiegen. 2018 neue Energieräder Die durchschnittliche Punktzahl erreichte 3,9 Punkte, eine Steigerung von etwa 30% gegenüber den Erwartungen, was das Angebot an positiven Punkten für neue Energiefahrzeuge weiter erhöhte. Drittens berücksichtigten einige Unternehmen Technologie-, Geschäfts- und andere kooperative Faktoren, und es gab Transaktionen zu niedrigen Preisen. Bei der Überarbeitung der \"Punktemethode\" wurde diese Situation vollständig berücksichtigt. Nach der Umsetzung der Freigabe mit der obligatorischen Bewertung des Anteils neuer Energiefahrzeuge und der weiteren Verschärfung der Kraftstoffverbrauchsanforderungen wird die Angebots- und Nachfragesituation auf dem Punktemarkt erheblich verbessert und der Transaktionspreis wird ausreichend sein. Reflektieren Sie den Marktwert und fördern Sie die Vitalität der Branche, um energiesparende und neue Energiefahrzeuge zu entwickeln. In diesem Zusammenhang haben die meisten Unternehmen erwartet, dass die \"Punktemethode\" die Entwicklung einer energiesparenden und marktorientierten Regulierungsrolle für die Automobilindustrie fördert.
